Методология прогнозирования с позиции статистики
Математические методы прогнозирования в инновационном процессе относятся к группе формализованных фактографических (параметрических) средств выведения прогнозов. Статистические методы прогнозирования составляют основную часть математических методов, поэтому их часто считают тождественными, а сам инструментарий так и называют «математико-статистическим». Оперируя фактографической информацией, то есть основанной на числовых (количественных) параметрах объектов исследований, методы статистического класса используют теорию вероятности, законы больших чисел и собственно математическую статистику.
Статистические методы прогнозирования делятся на две большие группы. Первая из них включает так называемые однопараметрические методы, которые позволяют сделать прогноз на основе временных рядов. К таким инструментам можно отнести:
- метод наименьших квадратов;
- метод экспоненциального сглаживания;
- метод скользящей средней;
- авторегрессионные модели;
- методы S-образных и огибающих кривых;
- методы анализа публикаций (для целей анализа динамики публикаций в научно-технической сфере и динамики патентования).
Все эти средства – фактографические методы прогнозирования, тем не менее, последняя группа методов часто выделяется в отдельный тип инструментария. Для оценки прогнозируемого состояния в инновационном процессе наиболее часто применяются именно экстраполяционные способы анализа тенденций, к которым и относятся первые пять видов методов. Иногда статистические методы прогнозирования отделяются от экстраполяционных и интерполяционных средств. В подобных случаях для статистического анализа используется один из четырех основных методов математической статистики или их комбинация.
- Регрессионный анализ.
- Корреляционные модели.
- Факторный анализ.
- Дисперсионный анализ.
Многие количественные методы прогнозирования используют указанные выше инструменты статистических средств обработки массивов данных. И все же основные методы прогнозирования НТП, развития техники и технологии опираются на экстраполяционные способы выявлений тенденций. Экспоненциальное сглаживание выступает одним из примеров такого подхода. Рассмотрим небольшой пример, в котором экстраполяция выполнена методом скользящего среднего (см. диаграмму ниже).
 Пример построения диаграмму для экстраполяции ряда данных методом скользящего среднего
Пример построения диаграмму для экстраполяции ряда данных методом скользящего среднего
Исходными сведениями принят временной ряд числа компаний, применяющих для финансирования инновационных проектов венчурную форму (М). Инновационная деятельность в силу рискованности часто для успеха начинания задействует особенные формы, например, венчуры. На практике порой, исходя из природы генеральной совокупности, трудно сформировать репрезентативную выборку, как, например, в данном случае. Однако экстраполяционные прогнозы с высокой долей достоверности можно сформировать, используя количественные методы прогнозирования для аппроксимации рядов динамики, в частности, метод экспоненциального сглаживания и метод скользящей средней.
Эти фактографические методы прогнозирования в совокупности с рядом других образуют инструментарий сглаживания экспериментальных кривых для целей прогнозирования, их применение зависит от конкретных условий анализа. Например, метод экстраполяции на основе суммарных кривых, несмотря на свою простоту, ограничен специальными параметрами и показателями прогноза. Весьма популярным способом получения сглаженной кривой является применение скользящих средних, которые формируются средствами того же Excel. Рядом с реальной кривой строится сглаженная линия, на основе нее и формируется прогноз на 2018 год в нашем случае.
Наиболее популярные методы прогнозирования

Метод экспертных оценок. Суть данного метода заключается в том, что в основе прогноза лежит мнение одного специалиста или группы специалистов, которое основано на профессиональном, практическом и научном опыте. Различают коллективные и индивидуальные экспертные оценки, часто используется при оценке персонала.
Метод экстраполяции. Основная идея экстраполяции – изучение сложившихся как в прошлом, так и настоящем стойких тенденций развития предприятия и перенос их на будущее. Различают прогнозную и формальную экстраполяцию. Формальная – основывается на предположении о том, что в будущем сохранятся прошлые и настоящие тенденции развития предприятия; при прогнозной – настоящее развитие увязывают с гипотезами о динамике предприятия с учетом того, что в будущем изменится влияние на него различных факторов. Следует знать, что методы экстраполяции лучше применять на начальной стадии прогнозирования, чтобы выявить тенденции изменения показателей.
Методы моделирования. Моделирование – это конструирование модели на основании предварительного изучения объекта и процессов, выделение его существенных признаков и характеристик. Прогнозирование с использованием моделей включает в себя ее разработку, экспериментальный анализ, сопоставление результатов предварительных прогнозных расчетов с фактическими данными состояния процесса или объекта, уточнение и корректировку модели.
Метод экономического прогнозирования (экономический анализ) заключается в том, что какой либо экономический процесс или явление, имеющие место на предприятии, расчленяются на части, после чего выявляется влияние и взаимосвязь этих частей на ход и развитие процесса, а также друг на друга. При помощи анализа можно раскрыть сущность такого процесса, а также определить закономерности его изменения в будущем, всесторонне оценить пути достижения поставленных целей. Поскольку экономический анализ – это необъемлемая часть и один из элементов логики прогнозирования, он должен осуществляться на макро-, мезо- и микроуровнях. Используется при планировании производства на предприятии.
Процесс экономического анализа можно подразделить на несколько стадий:
- постановка проблемы, определение критериев оценки и целей;
- подготовка необходимой для анализа информации;
- аналитическая обработка информации после ее изучения;
- разработка рекомендаций о возможных путях достижения целей;
- оформление результатов.
Балансовый метод. Данный метод основан на разработке балансов, которые представляют собой систему показателей, где первая часть, характеризующая ресурсы по источникам их поступления, равна второй, отражающей распределение их по всем направлениям расхода.
При помощи балансового метода воплощается в жизнь принцип пропорциональности и сбалансированности, который применяется при разработке прогнозов. Его суть заключается в увязке потребностей предприятия в различных видах сырьевых, материальных, финансовых и трудовых ресурсах с возможностями производства продукта и источниками ресурсов. Таким образом, система балансов, которую используют в прогнозировании, включает: финансовые, материальные и трудовые балансы. В каждую из данных групп входит еще ряд балансов.
Нормативный метод – один из основных методов прогнозирования. В настоящее время ему стало придаваться большое значение. Его сущность заключается в технико-экономических обоснованиях прогнозов с использованием нормативов и норм. Последние применяются при расчете потребности в ресурсах, а также показателей их использования.
Программно-целевой метод (ПЦМ). В сравнении с другими методами данный метод является сравнительно новым и недостаточно разработанным. Он начал широко применяться только в последние годы. ПЦМ тесно связан с уже рассмотренными методами и предполагает разработку прогноза начиная с оценки итоговых потребностей на основании целей развития предприятия при дальнейшем определении и поиске эффективных средств и путей их достижения, а также ресурсного обеспечения.
Суть ПМЦ заключается определении основных целей развития предприятия, разработки взаимосвязанных мероприятий по их достижению в заранее определенные сроки при сбалансированном обеспечении ресурсами, а также с учетом эффективного их использования.
Кроме прогнозирования, ПМЦ применяется при создании комплексных целевых программ, которые представляют собой документ, где отражены цель и комплекс производственных, организационно-хозяйственных, социальных и других мероприятий и заданий, увязанных по исполнителям, срокам осуществления и ресурсам.
Особенности матричного метода прогнозирования
В составлении прогнозов развития НТП большой вес занимают методы нормативного прогнозирования. В них количественная оценка перспектив выполняется на основе целей и задач, которые ставит перед собой инновационное предприятие на прогнозируемый период. Нормативное прогнозное исследование в качестве основного метода использует матричный метод прогнозирования. Матрицы решений могут строиться в двухмерном и трехмерном виде, представляться в горизонтальной или вертикальной форме
Задачей матричного подхода является комплексное сравнение направлений прогноза по степени их важности для компании
Как разновидность нормативного подхода матричный способ ориентирован на заданные нормативные значения. Благодаря оценке разных путей достижения целевых значений прогнозную информацию удается сформировать на основе альтернативных решений, заложенных в факторы матричного формата. При этом в варианты вносятся проблемные ограничения, находящиеся на различных стадиях инновационного процесса. Таким образом наиболее четко проявляются способы и средства получения приемлемого результата среди гипотез и предположений относительно состояния НТП в будущем.
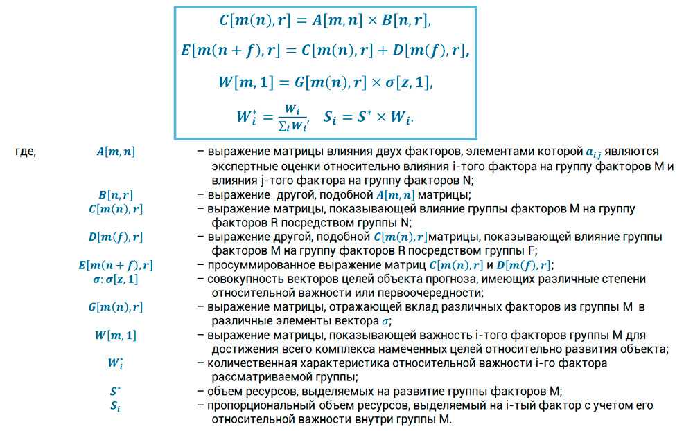
Исследуемый объект в динамике развития зависит от множества факторов, находящихся в тех или иных взаимосвязях. Методика предлагает разбивать всю совокупность моментов на группы по однородным признакам. Сформированные группы факторов ранжируются по согласованному критерию и затем, используя матричный эффект, оценивается влияние этих блоков друг на друга и участие их в формировании общего прогностического результата. Ниже представлен комплекс формул гипотетического примера факторного количественного анализа в матричной форме.
 Комплекс формул для математического выражения матричного метода прогнозирования НТП (нажмите для увеличения)
Комплекс формул для математического выражения матричного метода прогнозирования НТП (нажмите для увеличения)
Инновация как крайне рискованный проект предъявляет высокие требования к уровню вероятной ошибки при прогнозировании. Для минимизации ошибок во время оценки перспектив результатов НТП факторные группы должны предусматривать максимальный спектр альтернатив решения той или иной предполагаемой проблемы. Тогда алгоритм использования матричного метода выглядит следующим образом.
- Идентификация ключевых моментов, способных повлиять на достижение целей инновации.
- Сбор идентифицированных факторов в группы по однородным признакам.
- Количественный анализ и присвоение группам факторов коэффициентных значений по балльному принципу.
- Построение матриц влияния факторных групп друг на друга и на достижение целевых результатов.
- Расчетные процедуры анализа матриц, оцифровка степени влияние, ранжирование, построение графов влияния, формулирование прогнозных выводов.
Метод моделирования и экономического анализа
Определение 2
Под моделированием понимают конструирование модели на основе предварительного изучения процесса или объекта, выделения его существенных характеристик и признаков.
При прогнозировании с использованием модели можно выделить этапы:
- разработка модели,
- экспериментальный анализ,
- сопоставление предварительного прогнозного расчета и фактических данных о состоянии объекта или процесса,
- уточнение и корректировка модели.
Экономический анализ состоит в том, что имеющие место на предприятии экономические процессы или явления расчленяют на части, а затем выявляют взаимосвязи этих частей и их влияние на процесс в целом, его развитие. Анализ позволяет раскрыть сущность рассматриваемого процесса, предположить, по каким закономерностям он изменяется и будет изменяться в будущем.
Прогнозирование в экономике
Определение 1
Прогнозирование – это научно обоснованное предсказание вероятностного развития событий в будущем на основе статистических, экономических и других исследований.
Оно бывает субъективным и объективным или смоделированным. Субъективное прогнозирование создается экспертами на основе их опыта и оценок. Смоделированные прогнозы являются более точными, так как опираются на фактические данные, законы экономики, и другие объективные данные.
Модели прогнозов принято разделять на:
- Каузальные. Они показывают связь между параметрами модели и объясняют их поведение.
- Не каузальные. Они не объясняют механизм создания переменных, но опираются на прошлые значения.
Временные ряды являются одним из часто применяемых методов прогнозирования. Они позволяют охватить большое количество данных за определенный период. Возможно применением метода экстраполяции. Так же часто используется разложение ряда событий на составляющие. Создание моделей, опирающихся на прошлые закономерности, позволяет создать базу данных для будущего прогноза.
Метод диаграмм позволяет охарактеризовать повторяющиеся события. На их основе выстраиваются предположения о будущих изменениях. Не каузальные модели просты в применении, но они не учитывают причины изменения моделей, а опираются лишь на прошлые данные.
Самым эффективным способом является эконометрическое моделирование. Оно строится на основании эконометрических моделей, которые учитывают закономерности и правила экономической теории.
Создание модели предполагает выбор адекватной теории, объясняющей поведение системы. Далее эта теория отражается в виде системы уравнений с выбранными переменными. Следующий шаг — поиск данных о значениях переменных с опорой на теоретические концепции. Использование эконометрических методов позволяет оценить числовые значения параметров. Последний этап связан с прогнозированием значений экзогенных переменных.
Что такое прогнозирование?
Прогнозирование — это предвидение (предсказание), которое предполагает состояние или описание возможных или желательных аспектов, состояний, решений, проблем будущего.Прогноз — это результат процесса прогнозирования, выраженный в словесной, математической, графической или другой форме суждения о возможном состоянии объекта и его среды в будущий период времени.Метод – это сложный прием, упорядоченная совокупность простых приемов, направленных на разработку прогноза в целом; путь, способ достижения цели, исходящий из знания наиболее общих закономерностей.Методика – определенное сочетание приемов (способов) выполнения прогностических операций, получение и обработка информации о будущем на основе однородных методов разработки прогноза.Методология прогнозирования – область знания о методах, способах, системах прогнозирования.Система прогнозирования – это упорядоченная совокупность методик, технических средств, предназначенная для прогнозирования сложных явлений или процессов.
Одна из классификаций методов прогнозирования
Формализованные методы:
- Метод эстраполяции трендов;
- Методы корреляционного и регрессионного анализов;
- Методы математического моделирования.
Экспертные методы прогнозирования:1. Индивидуальные методы
- Метод составления сценариев;
- Метод «интервью»;
- Метод аналитических докладных записок.
2. Коллективные методы
- Метод анкетных опросов;
- Метод «комиссий»;
- Метод «мозговых атак»;
- Метод «Дельфи».
Экспертиза: анкетирование, интервьюирование, метод мозговой атаки (штурма), метод контрольных вопросов, метод аналитических докладных записок, метод лицом к лицу, метод ситуационного анализа, метод суда, метод «комиссий» («круглого стола»), «дельфийская техника» (метод «Дельфи»)Фактографические методы: экстраполяция, трендовая модель, тренд-анализ, интерполяция, моделирование, математическое моделирование, сценарии, «прогнозы до абсурда» и пр.Статистические методы: корреляционный анализ, регрессионный анализ, факторный анализ, распознавание образов, вариационное исчисление, спектральный анализ, цепи Маркова, алгебра логики, теория игр и др.
| Признаки классификации прогнозов | Виды прогнозов | 
| Временной охват (горизонт прогнозирования) | краткосрочные среднесрочные долгосрочные | 
| Типы прогнозирования | экстраполятивное альтернативное | 
| Степень вероятности будущих событий | вариантные инвариантные | 
| Способ представления результатов прогноза | точечные интервальные | 
Прогнозирование продаж
1. Определение тренда (тенденции роста/падения)
2. Оценка влияния стратегии компании на развитие тренда
3. Применение коэффициентов сезонности
4. Построение прогноза продажЭкстраполяция динамических рядов предполагает, что закономерность развития, действующая в прошлом (внутри ряда динамики), сохранится и в будущем.Тренд (тенденция) — это долговременная тенденция изменения исследуемого временного ряда.Временной ряд – это числовые значения определенного статистического показателя в последовательные моменты или периоды времени.Коэффициент сезонности — это величина, на которую увеличиваются / уменьшаются продажи по сравнению со средними в определенный период времени.
Регрессионный анализ
Регрессионный анализ — статистический метод исследования влияния одной или нескольких независимых переменных X1,X2,…,Xp на зависимую переменную Y. Уравнение линейной регрессии Yх = a+b*X, где а и b оцененные коэффициенты регрессии.Регрессия — функция, позволяющая по средней величине одного признака определить среднюю величину другого признака, корреляционно связанного с первым.
Обзор категорий методов прогнозирования
Прогнозирование — это процесс построение предсказания будущего на основе исторических данных, текущих данных (текущей ситуации) и на основе анализа трендов. Риск и неопределенность являются центральными факторами для прогнозирования, поэтому в соответствии с лучшими практиками, необходимо указывать степень неопределенности по отношению к прогнозам.Корректный подход к оценке метода прогнозирования включает несколько этапов. Следует выделить пять важных этапов:
- тщательное изучение природы исследуемого объекта или процесса для выбора адекватного метода прогнозирования;
- выделение двух групп среди доступных данных – для разработки прогнозов и для проверки полученных результатов;
- уточнение исходных данных с целью обнаружения ошибок;
- разработка прогнозов и оценка достоверности полученных результатов;
- использование (интерпретация) полученных результатов и выполнение, при необходимости, уточнения и дополнения прогнозов.
Что такое методы прогнозирования?
Прогнозирование — это процесс определения размера неопределенных будущих событий и получения различных выводов на основе различных предположений. Не все методы удовлетворяют цели прогнозирования; лица, принимающие решения, должны понять, какой тип наиболее подходит для бизнеса.
У предприятий есть несколько альтернатив, когда дело доходит до выбора модели финансового прогнозирования, которая предоставляет точные и надежные данные для управления принятие стратегических решений. Вы можете выбирать между простыми методами прогнозирования и расширенными методами, которые требуют использование бизнес-программы для учета для всех рассматриваемых переменных.
Каждая стратегия имеет преимущества и недостатки. Следовательно, организации должны выбрать метод прогнозирования, который лучше всего соответствует их целям и задачам при прогнозировании будущих финансов.
Важно помнить, что ни один финансовый прогноз не идеален. Поскольку ваш бизнес пытается создавать прогнозы на будущее на основе информации и идей из прошлого, всегда есть право на ошибку
Это не зависит от того, насколько строгий метод прогнозирования вы используете. Вместо этого организации ищут стратегию прогнозирования, которая может помочь сформулировать и направить финансовые решения, такие как составление бюджета и найм.
Классификация применяемых в прогнозировании методов
Классификация методов прогнозирования служит задаче применения оптимальной с точки зрения трудозатрат прогнозной модели. Естественно, что цели, задачи, объекты, период упреждения в подготовке каждого прогноза различны, поэтому его типология выбирается с учетом ряда сложившихся за историю прогностики критериев. Периодом упреждения выбирается промежуток времени, который предполагается достаточным для получения опережающей события информации и принятия верного управленческого решения. Как правило, период упреждения является первым по очередности классификационным признаком среди применяемых оснований. Помимо этого выделяются следующие критерии для деления процедур прогнозирования по методическим видам.
- По степени формализации различаются формализованные и интуитивные методы прогнозирования.
- По информационному основанию: фактографические и экспертные методы прогнозирования. Достаточно часто применяются также и комбинированные методы. Настоящее основание имеет значительные пересечения с признаком по степени формализации, но имеются и существенные отличия (см. таблицу ниже).
- По проблемно-целевому критерию: методы поискового (исследовательского) типа и нормативные методы, которые также называются программными.
- По масштабности объекта исследований.
- По уровню материализации творческого результата в ходе научно-технического развития.
 Классификационный свод основных методов прогнозирования НТП (нажмите для увеличения)
Классификационный свод основных методов прогнозирования НТП (нажмите для увеличения)
Классификация методов прогнозирования показана выше в табличной форме. В следующих разделах статьи мы разберем отдельные методы основных групп данной таблицы. Для инновационной деятельности особое значение имеет деление методов, определяемое классификацией по проблемно-целевому признаку. Исследования, основанные на поисковых методах, служат установлению тенденций развития состояния объекта (техники, технологии, уровня организации управления) с учетом текущей их динамики.
Нормативный метод позволяет найти черты будущих состояний объекта с точки зрения существующих целевых ориентиров. Естественно, что и периоду упреждения для нормативных и поисковых прогнозов различны, временная точка горизонта прогнозирования при нормативном подходе расположена значительно дальше. По масштабности изучаемого объекта прогнозы делятся на шесть категорий.
- События НТП планетарного масштаба.
- Страново-региональный масштаб событий в развитии науки и техники.
- Масштаб межотраслевых объектов исследования.
- Масштаб отраслевого развития.
- Масштаб групп продукции и технологий производства.
- Уровень устройств, способов функционирования техники и используемых материалов.
С позиции уровня материализации результатов инновационной деятельности методы разделяются на следующие группы прогнозов:
- в сфере фундаментальных научных открытий и изобретений;
- в областях применения новых открытий и изобретений (прогнозы достижений прикладных исследований);
- пионерных решений в сфере результатов ОКР и ПКР;
- решений ОКР и ПКР последователей и в результате диффузии инновации.

 
            




















