Оценка подвижности зубов по шкале Миллера в модификации Флезара;
Определение подвижности зубов по Д.А. Энтину.
Алгоритм определения подвижности зубов.
Алгоритм определения индекса зубного налета по Силнесс-Лое.
Алгоритмы определения индексов.
Индекс оценивает количество мягкого зубного налета в придесневой области. Оценка проводится визуально и зондом без окрашивания, обследуются 4 поверхности, для лучшей диагностики область шейки зуба предварительно высушивается воздушной струей.
Интенсивность налета, критерии оценки:
0 – на кончике зонда нет налета;
1 — небольшое количество налета;
2 – тонкий слой налета около шейки, на кончике зонда количество значительное;
3 – значительное количество налета в придесневой области и в межзубных промежутках.
Индекс рассчитывается по формуле:
Общий индекс = (сумма баллов ) / ( число обследованных зубов).
Индекс кровоточивости Мюллеманна (в модификации Коуэлла).
Определяет степень кровоточивости десневой борозды при зондировании или при давлении на десневой сосочек.
В области «зубов Рамфьерда» (16,21,24,36,41,44) с щечной и язычной (небной) поверхностей кончик пародонтального зонда, без давления, ведут от медиальной к дистальной поверхности зуба.
0 — после исследования кровоточивость отсутствует;
1 — кровоточивость появляется не раньше, чем через 30с;
2 — кровоточивость возникает или сразу после проведения исследования, или в течении 30с;
3 — кровоточивость отмечается при приеме пищи или чистке зубов.
Значение индекса = (сумма показателей всех зубов) / (число зубов).
В основе общепринятой классификации патологической подвижности зубов по Д.А. Энтину (Энтин Д. А. 1954) лежит направление визуально определяемого смещения зуба относительно своей оси.
Iстепень – смещение зуба только в вестибуло-оральном направлении;
II степень – видимая смещаемость зуба как в вестибуло-оральном, так и в медио-дистальном
III степень – смещение зуба в вестибуло-оральном, медио-дистальном и в вертикальном
направлениях: при надавливании происходит погружение зуба в лунку, а затем
он снова возвращается в исходное положение.
Используется метод оценки патологической подвижности по шкале Миллера (Miller) (Miller S. C. 1938) в модификации Флезара (Fleszar) (Flezar et al., 1980):
0 — устойчивый зуб, имеется только физиологическая подвижность;
1 — смещение зуба относительно вертикальной оси несколько больше, но не превышает 1 мм;
2 — зуб смещается на 1-2 мм в щечно- язычном направлении, функция не нарушена;
3 — подвижность резко выражена, при этом зуб движется не только в щечно- язычном направлении, но и по вертикали, функция его нарушена.
Алгоритм определения класса фуркационного дефекта.
Фуркационный дефект альвеолярной кости— дефект костной ткани межкорневой перегородки в области фуркации многокорневых зубов. Для определения состояния фуркационного дефекта используют фуркационный зонд. Зондирование фуркации проводится в горизонтальном направлении. На основании величины горизонтального распространения процесса выделяют класс поражения фуркации. Существуют несколько классификаций фуркационных дефектов.
Классификация I. Glickman (1958):
I класс — резорбция альвеолярной кости, которая обнажает область фуркации корней, но не сопровождается деструкцией межкорневой кости.
II класс— межкорневая кость частично утрачена, но сквозной дефект отсутствует.
III класс — сквозной дефект в области фуркации выявляется при зондировании, но скрыт десной.
IV класс — сквозной дефект межкорневой перегородки, область фуркации можно осмотреть в полости рта и она не скрыта десной.
Классификация P.J. Heins, S.P. Canter (1968):
I класс — вершина альвеолярного гребня обнажает свод фуркации корней, горизонтальное зондирование костного дефекта может сопровождаться погружением градуированного зонда до 2 мм в направлении межкорневой перегородки.
II класс— кроме признаков фуркационного дефекта I класса, возможно горизонтальное погружение градуированного зонда в направлении межкорневой перегородки более чем на 2 мм, но инструмент не проникает на противоположенную сторону.
III класс — соответствует свободному проникновению градуированного зонда на противоположенную сторону при его движении в горизонтальном направлении.
Классификация J. Lindhe (1983):
Начальная(1класс) деструкция межкорневой перегородки на 1/3 ее поперечного сечения или меньше.
Частичная (2 класс) деструкция межкорневой перегородки превышает 1/3 ее поперечного сечения, но не образует сквозного дефекта.
Тотальная (3 класс) деструкция межкорневой кости в горизонтальном направлении с формированием сквозного дефекта.
PFRI
Показатель отражает скорость образование налета. Позволяет оценивать условия и факторы, которые влияют на процесс образования мягких отложений. Диагностическая ценность метода заключается в том, что она позволяет оценить риск возникновения кариес.
На скорость образования налета влияют следующие факторы:
- Бактериальный состав микрофлоры ротовой полости;
- Общее количество бактерий;
- Состав слюнной жидкости и ее количество;
- Состояние эмали, десен, пломб;
- Качество ухода за протезами.
Перед оценкой скорости образования налета производится профессиональная чистка.
Диагностическую процедуру выполняют через 24 часа после чистки. Для этого наносится красящий раствор.
Обследуются такие поверхности:
- Щечная;
- Язычная;
- Мезио-щечная;
- Мезио-язычна;
- Дистально-щечная;
- Дистально-язычная.
Появление окраски является оценивается как 1 бал, в то время как отсутствие реакции на раствор – 0 баллов.
Для вычисления PFRI сумму баллов следует поделить на число зубов и умножить на 100. Результаты PFRI отражаются в процентах.
Оценки:
- От 0 до 10% – очень низкая;
- От 10% до 20% – низкая;
- От 21% до 30% – средняя;
- От 31% до 40% – высокая;
- Свыше 40% – очень высокая.
Наблюдение детей
Вычисляя индекс Грина-Вермильона, врачи могут создавать диспансерные группы наблюдения малышей:
- 1-я группа – дети, у которых отсутствуют патологии;
- 2-я группа – фактически здоровые малыши, имеющие в анамнезе какое-либо хроническое или острое заболевание, не отражающееся на функции важнейших органов;
- 3-я группа – ребятишки с хроническими недугами при уравновешенном, суб- и декомпенсированном их течении.
В проведении стоматологического обследования малышей отмечают три фазы:
- В первой фазе осмотра выполняется индивидуальный учёт каждого ребёнка, дополнительное обследование в больнице, затем определяют группу амбулаторного наблюдения, оценивают выносливость каждого малыша и обозначают очерёдность осмотров.
- Во второй — формируется контингент по группам курирования, назначаются единые условия этапности и непрерывности изучения, пропорционально делятся диспансерные больные между докторами, удовлетворяются потребности обследуемых контингентов в стационарном и амбулаторном лечении.
- В третьей — врачи определяют частоту и характер активного надзора за каждым ребёнком, корректируют диагностические и лечебные мероприятия в соответствии с изменением состояния здоровья, оценивают эффективность наблюдения.
Огромное значение имеет организация просветительной работы по предупреждению стоматологических недугов у малышей и созданию мотивации по уходу за только что появившимися зубами.
Индекс КПУ
Является наиболее распространенным показателем, применяемым в современной стоматологии. Представленный показатель отражает характер течения кариеса. Индекс используется при диагностике как временных, так и коренных зубов.
Индекс КПУ отражает:
-
К – число очагов кариеса;
- П – установленные пломбы;
- У – удаленные (вырванные) единицы.
Совокупность этих данных позволяет стоматологу определить степень тяжести и интенсивности кариеса.
Существуют такие типы индексов КПУ:
- КПУ зубов (отражает сколько зубов поражены кариесом или запломбированы);
- КПУ поверхностей (отражает на скольких зубах обнаружена ранняя стадия кариеса);
- КПУ полостей (отражает количество полостей, вызванных размягчением тканей на фоне кариеса или выпадения пломбы).
При обследовании молочных зубов число вырванных или выпавших единиц не учитывается. В индекс включают только показатели К – количество пораженных кариесом, и П – количество запломбированных зубов.
При помощи индекса КПУ осуществляется оценка распространенности кариеса. Число всех больных кариесом необходимо разделить на число обследуемых, после чего умножить на 100. Полученный результат будет указывать на процент распространенности.
Уровни распространенности:
- 1% – 30% – низкая;
- 31% – 80% – средняя;
- 81% – 100% -высокая.
Степень интенсивности кариеса вычисляют с учетом количества больных зубов:
| Интенсивность патологического процесса | Оценки для детей (12 лет) | Оценки для взрослых (35 лет) |
| Очень низкая | Ниже 1.1 | Ниже 1.5 |
| Низкая | 1.2 – 2.6 | 1.6 – 6.2 |
| Средняя | 2.7 – 4.4 | 6.3 – 12.7 |
| Высокая | 4.5 – 6.4 | 12.8 – 16.2 |
| Очень высокая | 6.5 и выше | Более 16.2 |
Важно помнить! Стоматологический индекс КПУ очень эффективны, но не позволяют дать абсолютно достоверные сведения про характер течения кариеса. Это связано с тем, на общую клиническую картину влияет ранее вылеченные или удаленные зубы.
Индексы гигиены полости рта.
Cпособ определения гигиенического индекса Федорова-Володкиной //Э.М.Мельниченко «Профилактика стоматологических заболеваний», Минск, «Вышэйшая школа»., 1990 г., стр.3-17.
Его определяют по интенсивности окраски вестибулярной поверхности шести нижних фронтальных зубов с помощью нанесения йод-йодисто-калиевого раствора (жидкость Шиллера-Писарева).
Расчет ведется по формуле:
Кср (индекс гигиены) = Kn (суммарный показатель гигиенического индекса для каждого из шести зубов) / n (количество зубов).
Окрашивание всей поверхности коронки оценивается 5 баллами, 3/4 поверхности — 4, 1/2 поверхности — 3, 1/4 поверхности — 2 баллами. При отсутствии окрашивания ставят 1 балл. Показатель оценивают следующим образом: хороший индекс, удовлетворительный, неудовлетворительный, плохой, очень плохой.
Однако предлагаемый способ имеет ряд недостатков:
— определение качества и количества зубных отложений, оценка индекса гигиены осуществлялись только на собственных зубах; — применение известных красителей невозможно при определении количества зубных отложений на мостовидных протезах, так как эти растворы сложно смываются с поверхности протезов.
1. Индекс Федорова-Володкиной
3,5-5,0- очень плохая
Раствором Люголя окрашивается вестибулярная поверхность шести передних зубов нижней челюсти — резцов и клыков. Оценка по 5-ти бальной системе:
5 баллов — окрашивается вся поверхность зубов,
4 балла — 3/4 поверхности зуба,
3 балла — 1/2 поверхности зуба,
2 балла — 1/4 поверхности зуба,
1 балл — отсутствие окрашивания
Затем находят среднюю арифметическую путем деления суммы окраски всех зубов на их число: К ср = Кп : п.
Хороший уровень гигиены: Кср=1,0-1,3 б
ИГ = сумма баллов шести зубов 6.
2. Индекс Грина-Вермилиона (1964) — универсальный индекс гигиены УИГ
Раствор Шиллера-Писарева или раствор Люголя
Определяют наличие зубного налета и зубного камня на щечной поверхности первых верхних молярах, язычной поверхности нижних моляров, вестибулярной поверхности 1| и нижнего |1
6 1| 6 6 | 1 6. На всех поверхностях вначале определяют зубной налет, затем зубной камень.
0 — отсутствие налета (камня)
1 — налет покрывает до 1/3 поверхности зуба
2 — налет покрывает от 1/3 до 2/3 поверхности зуба
3 – налет покрывает более 2/3 поверхности зуба
Оценка зубного камня:
0 – отсутствие зубного камня
1 – наддесневой зубной камень покрывает не более 1/3 коронки зуба
2 – наддесневой зубной камень покрывает от 1/3 до 2/3 коронки зуба, либо определяются одиночные образования поддесневого зубного камня
3 – наддесневой зубной камень покрывает более 2/3 коронки зуба, либо определяются значительные отложения поддесневого зубного камня по всей окружности зуба.
ИЗН = сумма показателей 6-ти зубов 6
Оценку индекса зубного камня проводят аналогично УИГ = ИЗН + ИЗК
1- окрашивание до 1/3 коронки,
2- окрашивание до 2/3 коронки
3- более 2/3 коронки зуба
Окрашивание вестибулярной и язычной поверхности
Суммируют индекс налета и индекс камня и получают средний показатель
Индекс РНР – Индекс эффективности гигиены полости рта (Podshadley, Haley – 1968)
Окрашивают 6 зубов:
16, 26, 11, 31 – вестибулярные поверхности.
36, 46 – язычные поверхности
Обследуемая поверхность делится н а 5 участков: 1-медиальный, 2-дистальный, 3-срединно-оклюзионный, 4-центральный, 5-срединно-пришеечный.
На каждом участке оценивается зубной налет:
0 – отсутствие окрашивания
1 – выявлено окрашивание
Для каждого зуба суммируют коды участков. Затем суммируют значения всех обследованных зубов и делят полученную сумму на количество зубов.
1,7 и более — неудовлетворительный
Кровоточивости сосочков (PBI) по Saxer и Miihiemann
Индекс пародонтальный bpe (PBI) нужен для выявления степени воспаления десен. Зондом проводят борозду по межзубным сосочкам и в течение 30 секунд наблюдают.
Степени тяжести гингивита в 4 балла:
- 0 – крови нет;
- 1 – появление только точек крови;
- 2 – точечные кровяные выступления по линии борозды;
- 3 – кровь заполняет треугольник между зубами.
- 4 – интенсивная кровоточивость.
Исследование сосочков – PapillaBleeding – проводят в следующих квадрантах: десны 1-го и 3-го квадрантов с язычной поверхности и 2-й и 4-й квадранты – с вестибулярной стороны (вестибулярная сторона – вертикальная стенка зуба со стороны губ и щек). Сначала подсчитывается каждый квадрант, затем выводят среднее арифметическое.
Зубной камень
Поверхность зуба чувствительна к различным воздействиям. На ней формируется конкременты вследствие следующих причин:
- нарушение жевательного процесса;
- привычка к перекусам и употребление внушительного числа газированных напитков и углеводов;
- приём главным образом мягкой пищи;
- болезни внутренних органов;
- курение и злоупотребление алкоголем.
По своему составу над- и поддесневой камни друг от друга несколько отличаются. В первом преобладают карбонат кальция, магний и фосфат кальция. Кроме того, он очень твёрдый. Второй формируется из зубного налёта, в котором содержится большое количество остатков пищи, клеток эпителия, слизи, бактерий, связанных вязкой слюной.
Для чего нужна чистка полости рта? С помощью неё предотвращают образование конкрементов. Доктора рекомендуют регулярно посещать стоматолога и использовать зубные нити, безупречные пасты и высококачественные щётки. Также можно применять зубочистки и ополаскиватели для ротовой полости.
А сейчас разберёмся, как чистить язык. Если на этом органе отсутствует налёт – ваша пищеварительная система здорова. Ещё со времён Гиппократа доктора просили больного показывать язык. Известно, что из организма через его поверхность изгоняется внушительное количество шлаков. Если на языке накапливаются бактерии, они становятся токсичными.
На этом органе размещены многочисленные сосочки, неровности и ямки, среди которых вязнут крошечные частицы провизии. Вот почему язык является средоточием бактерий. Они переносятся со слюной на зубы, а далее появляется отвратительный запах изо рта — галитоз.
Если человек регулярно чистит язык, доступ инфекции в его организм усложняется, чувствительность вкусовых рецепторов увеличивается, предотвращаются гингивит, расстройство пищеварительного тракта, пародонтоз, кариес.
Этот орган скоблить нужно всем, особенно курильщикам и тем, кто имеет «географический» язык, на поверхности которого находятся глубокие складки и борозды.

Уход за языком осуществляется после того, как очищены зубы и выполощен рот. Сперва бактерии удаляются выметающими шагами (от основания к кончику) на одной половине органа, а затем на другой. Затем поперёк языка проводим щёткой 3-4 раза, наносим на неё пасту и аккуратно скоблим орган от корня к краешку. Далее нужно промыть рот, снова нанести гель и выдержать его 2 минуты. После этих манипуляций можно всё смыть водой.
Чистка языка является необходимой составляющей гигиены. Ликвидировать налёт, слизь, остатки еды, негативно влияющие на поверхность зуба, лучше особым скребком или щёткой (можно мягкой). Обеззараживающий гель, нанесённый на скребницу, заполняет просветы между нитчатыми сосочками. Во время разжижения он активно выделяет кислород, который оказывает мощное антибактериальное действие на анаэробную микрофлору ротовой полости. Если периодически выполнять эту процедуру, образование зубного налёта уменьшится на 33%.
Индекс налета на апроксимальных поверхностях (API)
Процедура предусматривает нанесение красящего вещества
Апроксимальная поверхность – это область соприкосновения эмали с расположенным сзади зубом.
Потребность в осмотре представленной области объясняется тем, что она нуждается в тщательном уходе, который бывает сложно обеспечить путем повседневных гигиенических процедур.
В случае, если количество налета превышает допустимое, пациенту назначается профессиональная чистка.
Процедура предусматривает нанесение красящего вещества. После этого определяется на скольких зубах меняется окраска.
Индексная оценка API не предусматривает определение оценки загрязнения. В качестве оценки выступает наличие реакции на краситель или ее отсутствие.
Для определения индекса необходимо разделить число окрасившихся зубов на количество всех зубов в ротовой полости пациента. Полученную цифру умножают на 100.
Оценка результатов:
| Оценка | Уровень гигиены |
| Менее 25% | Оптимальный |
| 26% – 39% | Достаточный |
| 40% – 69% | Умеренный |
| 70% – 100% | Неудовлетворительный |
Показатель CPITN
Индекс CPINT также называется показателем потребности в терапии пародонта. Метод оценки предусматривает осмотр десен в области 11, 16, 17, 26, 27, 36, 37, 46 и 47 зубов. Метод позволяет определить состояние тканей на обеих челюстях.
При помощи зонда определяется степень кровоточивости десен, наличие пародонтального кармана, зубного камня.
Оценка осуществляется следующим образом:
-
0 – отсутствие признаков заболевания;
- 1 – появление крови после незначительного воздействия;
- 2 – наличие наддесневого камня;
- 3 – наличие пародонтального кармана размером до 0.5 см;
- 4 – наличие пародонтального кармана от 0.6 см и более.
При определении индекса CPINT оценивается состояние каждого из выше перечисленных зубов.
После этого ставится общая оценка, отражающая состояние мягких тканей и степень необходимости в терапевтическом вмешательстве.
Оценка потребности лечения вычисляется путем сложения результатов для каждого зуба и деления полученного числа на количество исследуемых единиц.
Оценки CPINT:
| Количество баллов | Показатель CPINT |
| Необходимость лечения отсутствует | |
| 1 | Требуется очистка от камня |
| 2-3 | Требуется профессиональная чистка |
| 4 | Требуется комплексная терапия |
Классификация и виды КПУ

Одним из наиболее востребованных в стоматологической практике является индекс КПУ – показатель отображающий интенсивность протекания кариозного процесса.
Он предполагает определение следующих параметров:
- К – количество кариозных сосредоточений;
- П – число установленных пломб;
- У – количество удаленных элементов ряда.
Суммарное значение этих показателей позволяет стоматологу делать выводы о динамике протекания во рту пациента кариозного процесса.
Выделяют три разновидности КПУ, несущих в себе важную информацию о состоянии постоянных элементов челюстного ряда человека:
- КПУ зубов – количественный показатель поражения элементов ряда кариесом и наличия в них пломб;
- КПУ поверхностей – количество поверхностей твердых тканей, поврежденных кариозным процессом;
- КПУ полостей – число отверстий, образовавшихся в зубной поверхности в результате протекания кариеса.
При оценке кариозного поражения молочных зубов используются два показателя: К – число затронутых заболеванием элементов ряда и П – количество единиц, на которых установлены пломбы. Удаленные и выпавшие резцы при этом не учитываются.
В случае сменного прикуса принято рассчитывать и суммировать оба показателя – КПУ и КП, что позволяет выполнить точную оценку состояния полости рта ребенка.
Полоскание полости рта
Индекс гигиены полости рта: кпу в стоматологии, индекс игру, рма, php, по грину вермильону Многие пациенты спрашивают: «Чем полоскать рот?» Если у вас воспалились десна, можно использовать противомикробные (антисептические) и противовоспалительные средства. Антисептические препараты действуют на болезнетворные бактерии, которые вызывают нагноение. Противовоспалительные средства практически не действуют на вирусы, однако они способны замедлить развитие недуга.
Так чем полоскать рот, если воспалилась десна? Врачи рекомендуют:
- При пародонтите или гингвите использовать оба типа средств, хотя противомикробные проявят большую эффективность.
- При воспалении лунки удалённого зуба нужно применять антисептические средства, например, «Хлоргексидин».
Если вы перед едой всегда будете мыть руки, а после – чистить зубы и язык, вам обеспечена сверкающая улыбка на долгие годы.
Индекс CPITN
Оценка гигиенического состояния полости рта происходит с помощью разных индексов. Рассмотрим коэффициент CPITN. Его используют в клинической практике для мониторинга и обследования состояния пародонта. С помощью этого индекса регистрируют лишь те признаки, которые могут начать развиваться в обратную сторону (зубной камень, воспаление десны, о котором судят по кровоточивости), и не учитывают необратимые изменения (подвижность зубов, рецессию десны, потерю эпителиального крепления).

С помощью CPITN не фиксируют активность процесса. Этот коэффициент не применяют для планирования врачевания. Важнейшим его преимуществом является быстрота выявления, информативность, простота и возможность сравнения результатов. Необходимость во врачевании определяется на основании таких признаков:
- код Х или 0 означает, что лечить пациента нет необходимости;
- 1 указывает, что человек должен лучше ухаживать за полостью своего рта;
- 2 обозначает, что нужно устранить факторы, влияющие на задержку зубного налёта, и произвести профессиональную гигиену;
- Код 3 указывает на непременную гигиену ротовой полости и кюретаж, что обычно снижает воспаление и уменьшает глубину кармана до величин, меньших или равных 3 мм;
- 4 означает, что необходима адекватная гигиена слизистой оболочки рта, а также глубокий кюретаж. В этом случае требуется совокупное лечение.
Итак, продолжаем дальше выяснять, что такое индекс гигиены. Для определения тяжести гингивита применяется альвеолярно-папиллярно-маргинальный индекс (РМА). Существует несколько типов этого показателя, но самым распространённым считается коэффициент РМА в модификации Parma. Наличие зубов (при сохранении единства зубных рядов) учитывается в соответствии с возрастом: 15 лет и старше – 30 зубов, 6-11 лет – 24, 12-14 лет – 28. В норме коэффициент РМА равен нулю.
КПУ в стоматологии
Стоматологи должны пользоваться этими расчетами при первичном обследовании пациента. Так, например, усредненные значения индексов КПУ, кп. КПУ+кп зубов и полостей в стоматологии позволяет определить интенсивность кариозных поражений. В этих аббревиатурах скрываются следующие значения:
- К – кариозные постоянные зубы;
- П – постоянные зубы, в которых установлена пломба;
- У – удаленные коренные зубы;
- к – пораженные кариесом временные зубы;
- п – запломбированные временные зубы.
- По информации Всемирной организации здравоохранения средний индекс КПУ у детей 12 лет должен составлять от 2,7 до 4,4, а у граждан в возрасте 35-44 года 6,3-12,7.
Индекс нуждаемости в лечении заболеваний пародонта — CPITN
Для оценки распространенности и интенсивности заболеваний пародонта практически во всех странах используют индекс нуждаемости в лечении заболеваний пародонта — CPITN. Этот индекс был предложен специалистами рабочей группы ВОЗ для оценки состояния тканей пародонта при проведении эпидемиологических обследований населения.
В настоящее время сфера применения индекса расширилась, и он используется для планирования и оценки эффективности программ профилактики, а также расчета необходимого количества стоматологического персонала. Кроме того, в настоящее время индекс CPITN применяется в клинической практике для обследования и мониторинга состояния пародонта у отдельных пациентов.
В связи с этим, можно считать индекс CPITN скрининговым тестом как на популяционном, так и на индивидуальном уровнях.
Этот индекс регистрирует только те клинические признаки, которые могут подвергнуться обратному развитию: воспалительные изменения десны, о которых судят по кровоточивости, зубной камень. Индекс не регистрирует необратимых изменений (рецессию десны, подвижность зубов, потерю эпителиального прикрепления), не говорит об активности процесса и не может быть использован для планирования специфического клинического лечения у пациентов с развившимся пародонтитом.
Основные преимущества индекса CPITN — простота и скорость его определения, информативность и возможность сопоставления результатов.
Для определения индекса CPITN зубной ряд условно делится на 6 частей (секстантов), включающих следующие зубы: 17/16, 11, 26/27, 36/37, 31, 46/47.
Следует помнить, что секстант обследуют, если в нем присутствуют два или больше зубов, не подлежащих удалению. Если в секстанте остается лишь один зуб, он включается в соседний секстант, а данный секстант исключается из осмотра.
У взрослого населения, начиная с 20 лет и старше, осматривают 10 индексных зубов, которые идентифицированы как наиболее информативные:
При обследовании каждой пары моляров учитывают и записывают только один код, характеризующий наихудшее состояние.
Для лиц моложе 20 лет во время эпидемиологического обследования осматривают 6 индексных зубов: 16, 11, 26, 36, 31, 46.
Оценка показателей
Существует три основных направления оценки показателей кариозного поражения;
-
Степень распространения кариеса. Данный показатель представляет собой процентное соотношение количества пациентов, у которых диагностирован кариес, к общему числу обследованных людей. Такая методика нередко используется для сравнения состояния здоровья ротовой полости в различных регионах страны.
В качестве оценочных критериев применяются уровни распространения кариеса среди пациентов 12-летнего возраста: низкому уровню соответствует показатель от 0 до 30%, среднему – от 31 до 80%, и высокому – от 81 до 100%.
- Интенсивность распространения – показатель определяющий степень поражения кариесом элементов челюстного ряда конкретного пациента. Для детей в возрастной категории до 12 лет применяются следующие критерии оценки:
- очень низкая интенсивность – до 1,1;
- низкая – до 2,6;
- умеренная – от 2,7 до 4,4;
- высокая – от 4,5 до 6,5;
- очень высокая – более 6,5.
У взрослых эта разбивка немного меняется и выглядит следующим образом:
- очень низкая – до 1,5;
- низкая – от 1,6 до 6,2;
- умеренная – от 6,2 до 12,7;
- высокая – 12,8-16,2;
- очень высокая – более 16,2.
-
Прирост заражения кариесом. Данный показатель позволяет оценить динамику развития кариозного процесса у отдельно взятого пациента. Для его определения выявляется интенсивность кариеса на протяжении определенного периода времени.
Изменение значения показателя в большую или меньшую сторону говорит о результативности либо неэффективности терапевтического процесса.
Компоненты системы домашнего отбеливания зубов Opalescence и принцип ее действия.
Заходите сюда, чтобы выяснить, вредно ли отбеливание зубов в стоматологии.
По этому адресу https://zubovv.ru/krasota-i-uxod/otbelivanie/domashnee/limonom-i-kak.html предлагаем несколько эффективных рецептов отбеливания зубов лимоном.
Пародонтальный индекс гигиены
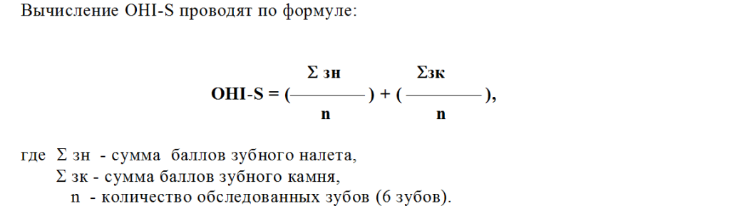
1. Пародонтальный индекс гигиены полости рта Грина-Вермильона (Oral Hygiene Index-Simlified, Green-Vermillion, 1964).
Позволяет выявлять не только зубной налет, но и зубной камень.Методика определения. Окрашивают вестибулярную поверхность 16, 11, 26, 31 и язычную поверхность 46, 36 зубов йодсодержащим раствором. На соответствующих поверхностях исследуемых зубов определяют индекс зубного налета (Debris-index) и индекс зубного камня (Calcuius-index), выражают в баллах:
Зубной налет (DI):
0 — зубной налет отсутствует;
1 — зубной налет покрывает не более 1/3 поверхности коронки зуба;
2 — зубной налет покрывает от 1/3 до 2/3 поверхности зуба;
3 — зубной налет покрывает > 2/3 поверхности зуба.
Зубной камень (CI):
0 — зубной камень не выявлен;
1 — наддесневой зубной камень покрывает менее 1/3 коронки зуба;
2 — наддесневой зубной камень покрывает от 1/3 до 2/3 коронки зуба или имеется поддесневой в виде отдельных глыбок;
3 -наддесневой зубной камень покрывает 2/3 коронки зуба и/или поддесневой окружает пришеечную часть зуба.

Оценка результатов. С помощью OHI-S определяют уровень гигиены полости рта по следующим критериям:
0 — 0,6 баллов — хороший уровень гигиены;
0,7 — 1,6 баллов — удовлетворительный;
1,7 — 2,5 баллов — неудовлетворительный;
больше 2,6 баллов — плохой.
2. Пародонтальный индекс зубного налета Сильнесс-Лоэ (PI Silness-Löe, 1964).
Характеризует толщину зубного налета в придесневой области. Для его определения специального окрашивания не проводят.Методика определения. После тщательного высушивания поверхности зубов кончиком зонда проводят в пришеечной части зуба, слегка затрагивая десневую борозду с щечной и язычной сторон.Результаты оценивают в баллах:
0 — налет возле шейки зондом не определяется;
1 — налет визуально не определяется, только при движении кончика зонда;
2 — значительное накопление зубного налета, определяемое как визуально, так и в ходе зондирования;
3 — интенсивное отложение зубного налета на поверхности зуба, десневого кармана, десневого края, определяются пищевые остатки
Исследуют зубы Рамфьорда (16, 21, 24, 36, 41, 44). Сумма показателей делится на количество исследованных зубов.
Этапы обследования
Определение стоматологических индексов является комплексной процедурой, включающей несколько основных этапов.
Этапы обследования:
- Начальный. Заключается в субъективном обследовании пациента: изучении жалоб, осуществлении опроса на предмет определенных симптомов. На начальном этапе диагностики учитывается возраст пациента, характер его деятельности.
- Подготовительный. Стоматолог готовит необходимые материалы и инструменты для осуществления осмотра. Для осмотра используется стоматологическое зеркало, зонд. При необходимости готовится красящий раствор.
- Обследование. Стоматолог производит осмотр ротовой полости в соответствии с критериями для конкретной индексной оценки. Предварительно ротовая полость высушивается от слюнной жидкости. Также может производиться пальпация, необходимая для определения отечности мягких тканей, кровоточивости десен.
- Завершающий. На завершающем этапе производится оценка результатов и постановка диагноза. Стоматолог оценивает качество выполняемых гигиенических процедур. При обнаружении патологических признаков определяется степень необходимости в лечении или выполнении профилактических процедур.
Важно помнить! Полученные результаты диагностики в обязательном порядке должны заноситься в медицинскую карту пациента. Оценка гигиены рта может производиться при помощи разных показателей и критериев
Стоматологические индексы предоставляют подробные сведения о состоянии зубов, десен, отражают вероятность развития заболеваний
Оценка гигиены рта может производиться при помощи разных показателей и критериев. Стоматологические индексы предоставляют подробные сведения о состоянии зубов, десен, отражают вероятность развития заболеваний.
Индексы гигиены определяются путем стоматологического осмотра, который абсолютно безболезнен и не вызывает дискомфорта у пациента.
Осмотр
А какие действуют показатели оценки результатов диспансеризации у врача-стоматолога? Известно, что комплексное обследование жителей предполагает метод охраны их здоровья, состоящий из обеспечения условий для их безупречного физического развития, предупреждения недугов с помощью выполнения надлежащих санитарно-гигиенических, профилактическо-лечебных и социальных мероприятий.
Целью диспансеризации является укрепление и сохранение здоровья людей, увеличение длины их жизни.
Медицинский осмотр призван решать такие задачи:
- ежегодный анализ самочувствия человека;
- всестороннее наблюдение за больными;
- борьба с вредными привычками, выявление и ликвидация причин, вызывающих порчу зубов;
- активное и своевременное проведение оздоровительно-лечебных мероприятий;
- повышение эффективности и качества врачебной помощи населению с помощью преемственной и взаимосвязанной работы всех типов учреждений, масштабное участие докторов разных профессий, внедрение технического обеспечения, новых объединительных форм, создание механических систем для осмотров электората с разработкой особых программ.





























